型号: LDR-BT3ME/LDR-BT3(I/O)
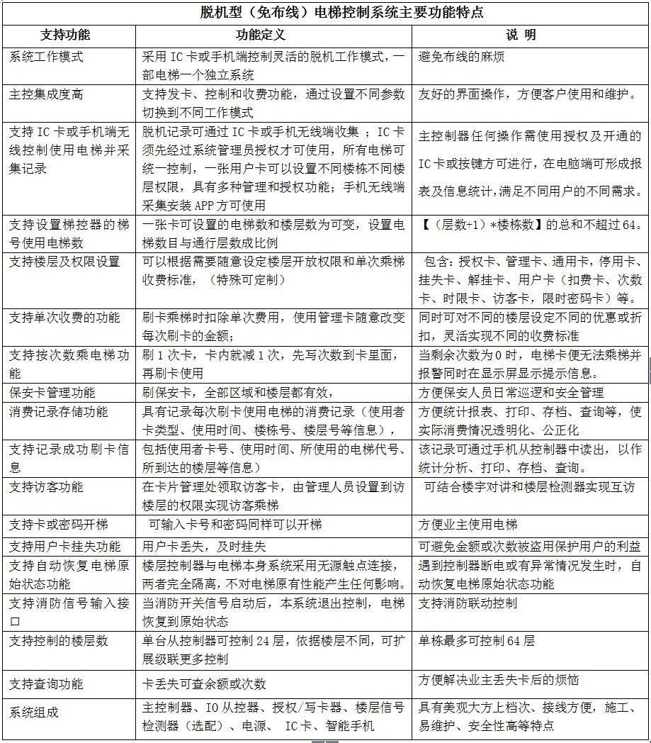
一、需求分析: 物业管理公司或单位为了实现内部更高效、更安全的管理,希望通过电梯控制管理系统达到控制闲杂人员的进出;实现电梯节能降耗,延长电梯寿命;提升智能化管理的档次和形象,提升电梯使用的安全性;保障用户的隐私权利,体现电梯使用的公平性;不同电梯采用不同管理模式等等诸多需求;这些需求都可通过在原有电梯管理中加入电梯控制管理系统来充分实现。该系统正是专业针对楼宇的电梯控制和集成电梯专用控制的应用特点开发而成的管理系统,该系统具有支持电梯控制和电梯收费等主要功能;其中“立德尔”产品解决方案中的无线手机端电梯控制管理系统解决方案,为行业领先推出,技术优势明显,该系统的开发充分结合了“人性化”和“个性化”的特点,将会给用户带来更具灵活性、便捷性、安全性的使用体验享受。因电梯控制管理系统充分结合了物业/单位和用户之间的权利和利益平衡点,从而已成为智能化建筑楼宇中必不可少的弱电系统解决方案之一。 二、脱机梯控工作原理: 电梯控制的工作原理是通过截取电梯的控制面板, 把电梯按键直接连在控制器的输入端子, 控制器的输出端子连在电梯逻辑控制器的输入端,在正常状态下,输入端子处于封闭状态不接收信号,当读卡器读到有效卡后,相应的输入端子开放,按下电梯楼层按键,对应的输出继电器动作,电梯逻辑控制器接受到信号开始运行 三、系统组件: 脱机型(免布线)梯控系统:IC卡、 梯控主控制器(显示型和非显示型)、梯控从控制器(I/O)、 IC卡写卡器 、IC卡授权机、电源、智能手机(无线型选用)、 层检(选配)、系统管理软件和其他外设所组成。 四、立德尔系列电梯控制管理系统两大系列分为: 1、IC卡(脱机型)免布线电梯控制系统; 2、电梯控制系统与楼宇对讲联动控制 五、系统架构原理图示:

六、梯控轿厢内接线示意图:

七、梯控日常使用流程图:

八、系统主要组件说明: ◆ 主控制器主要技术参数: ※ 外观: 超薄纯平一体化流行时尚元素设计,特殊材质,超质感外观,高端大气上档次。 ※ 显示信息: 时间、日期、卡类、状态、等提示信息(可定制) ※ 指示灯:Logo与三色识别指示灯一体化设计,彩光透衬。 ※ 数据采集方式:IC卡采集/无线手机端采集 ※ 开发平台:ARM ※ 支持刷卡: ME(Mifare 1) /13.56MHZ /CPU卡 ※ 工作电压:DC 12V ※ 动态工作电流: < 700mA ※ 静态工作电流: <100mA ※ 数据采集方式: IC卡或手机端无线采集 ※ 显示:0.96寸OLED 显示 ;非显示型(可选) ※ 按键: 全触控式按键(上电彩光透衬) ※ 待机显示:防破拆报警提示 ※ 防破拆:轻触开关 ※ 电梯号:1-230位 ※ 卡容量:不限 ※ 黑名单数:8000个 ※ 密码卡:10300张 ※ 用户卡挂失数:8 次 ※ 控制层数:最大 64层 ※ 脱机记录存储:70600笔 ※ 运行湿度:(10~90)%RH,无冷凝 ※ 运行温度: -15℃~+75℃ ※ 运行平均无故障时间:> 15000小时 ※ 读卡距离:30mm~70mm ※主控器外观材质:特殊塑胶材质 ※ 主控器尺寸:113mm*75mm*16mm ◆ 从控制器(I/O)主要技术参数:
 ※ 开发平台:ARM ※ 工作电压:DC12V ※ 通讯速率:9600波特率 ※ 输出点:24路(可扩展64楼层) ※ 输出点特性:开关量输出 ※ 消防输入:1路 ※ 运行温度: -15℃~+75℃ ※ 运行湿度:(10~90)%RH,无冷凝 ※ 安全性:错接电路保护,自修复功能 ※ 公共楼层输入 :1路 ※ 主控与从控之间通讯接口:RS485通讯 ※ 通讯速率:9600波特率 ※ 从控板尺寸:163mm*105mm ※ 从控制箱材质: 高精冷砸10mm板材质; 香槟金纯烤漆制作。 ◆ 电源主要技术参数: ※ 工作电源 :DC12V/3A ; ※ 超薄小体积:112*88*34; ※ 全球输入电压:AC100-240V; ※ 额定输入频率:50/60HZ; ※ 多功能保护:OVP/OCP/OTP/SP; ※ 空载功耗:〈3W; ※ 平均无故障率:3~5万小时; ※ 工作环境:-10℃ ~50℃; ※ 存储环境温度:20℃~85℃; ※ PF值:0.55~6; ※ 高效率>:85%; ※ EMC/EMI标准:依据GB9254/EN55022/EN55024 A级设计; ※ 高质量:CE认证;(提醒:开关电源的性能指标、耐用性、可靠性远远优于工业电源 ) ◆ IC卡授权加密/发卡器: 1、特别说明:本系统设备为自主知识产权、自主研发生产,可免费提供开发包,包括产品接口动态库、演示例程及帮助文档,方便客户对其他系统的二次开发应用。 2、应用场所: 门禁、考勤、消费等一卡通系统的读写卡操作和加密验证 ; 会所、连锁机构、会员积分优惠等身份识别系统 ;公共运输终端 ; 公共交通 ;网络登录与安全 ;自动售票机 非接触公用电话 ; 自动贩卖机 ;需要对身份识别、身份验证、数据传输、数据存储、查询等智能管理等的应用场所。 3、主要技术说: ※ 对Mifare扇区进行读写操作;工作频率13.56MHz ※ USB无驱接口通讯,通讯速率:9600~115200bit/s ※ 平均读写卡距离:〉30MM; ※ 读写卡类型:TYPE A/B、ISO14443标准 ※ 读写符合ISO14443标准的各种射频MEMORY卡和CPU卡 ※ 工作电压:DC5V±5%; ※ 卡和读写器通讯速度:106Kbit/s ※ 具备完善、可靠的接口函数,方便用户二次开发,支持访问射频卡的全部功能 ※ 支持单机/联网使用 ※ 读写器和射频卡之间的数据传输采用加密算法,同时卡和设备双向验证,通信错误自动侦测 ※ 防冲突,可同时处理多张射频卡 ※ 具有蜂鸣器、指示灯显示 ※ 静电放电、辐射、浪涌、传导、电快速瞬变脉冲群等抗扰度符合国家标准; ※ 外壳:塑胶;
 九、电梯控制系统工作流程图:


|