• 立德尔科技 厦门立德尔科技有限公司
  • 立德尔科技 厦门立德尔科技有限公司
  • 立德尔科技 厦门立德尔科技有限公司
  • 立德尔科技 厦门立德尔科技有限公司
 

 > 主页 〉 产品中心


名称:TCP/IP联网感应门禁一体机

型号:LDR-AL161IP

产品特色:
◆ 采用了高强度工业级塑料材质,内部结构采用双层防水性设计,完全可安装用于室外及特殊的场所应用,设计安装结构符合86标准规划,非常符合现场安装安全性的实际要求。设备可与墙面设计完美结合。
◆ 采用高端亚克力面板,全触控式按键操作,采用2.4寸彩屏显示,按键和指示灯上电后彩光透衬,高端大气上档次,完全符合用户对产品外观档次的挑剔需求。
◆ 通讯接口:具有RS485、TCP/IP、无线3G、Wifi等接口(依据型号选型,特殊需求可定制)。
◆ 彩屏显示信息丰富,全中文显示姓名、部门、卡号、时间、星期、刷卡记录、网络状态、控制模式、门铃操作(定制可显示其他信息)等, 显示信息丰富、直观、实用。内部操作设置采用全中文式菜单导航操作,非常易用。
◆ 采用先进的ARM平台设计方案,该设备核心芯片和主CPU采用纯进口器件;防冲突、抗干扰设计原理,采用高标准贴片元器件生产工艺;适合各种复杂环境,系统稳定性、安全性、可靠性更高。
◆ 特别规划设计采用工程环保端子式接线方式与市面上普通一体机的针排插式设计完全不同,符合工业级产品要求,有效保证了系统在施工和使用过程中线路的安全性和可靠性,大大提高了系统应用的安全性,更加符合工程施工的方便性和安全性的需要。
◆ 设备直接集成了门铃按钮功能,有效方便了外来访客的控制使用的便捷性,同时大大提升了内部控制外来人员进入的安全性 。
◆ 控制设备直接集成了防拆报警输出开关,支持防拆报警,非法打开机器时联动报警器发出警报,大大提升了系统日常使用的安全性和外部抗破坏性。
◆ 控制设备直接集成了扩展输入和输出功能,无需外接扩展板或其他扩展设备,用户投资一步到位。更高程度满足了用户对产品使用安全性和扩展性需求。
◆ 设备内置一个读头,提供1路外接wiegand格式接口,可与国际标准wiegand格式的各种类型的读卡器配套使用,根据产品型号不同可接不同类别的读卡器或外出按钮 ;无需外接控制器,即可实现一进一出的单门双向读卡开门可满足不同客户对系统的需求。
◆ 支持识别读头类型:EM卡 、Mifare1卡、CPU卡、HID卡、兼容Wiegand26/34的指纹、手机、二代身份证、面部识别读卡器等市面主流识别读头。
◆ 系统的软、硬件都可在线升级,有效保证用户系统时刻使用的优越性。同时也可有效满足客户现场对系统实施应用方便性和个性化需求实施的便捷性。
◆ 由于本身产品的设计规划就决定了产品适应的用户群体,而立德尔产品设计规划起点较高,整体规划设计框架大,不仅可以满足中低端客户的需求,更能满足行业的中高端的用户的需求,而非某些品牌产品设计规划的局限性,其主要定位于普通的用户,注重于中低端客户,而针对中高端的行业用户,其产品功能有一定的局限性,且基本无法满足客户对个性化需求修改的需要。
◆ 本系统为真正网络版门禁系统,整个系统只要一个服务器,只需安装一个数据库便可,管理端无须安装数据库。
◆ 具有自动搜索控制器功能,在不改变原有电脑IP网段的前提下,可自动搜到控制器,非常适合安装和系统的调试,很适合较大企业的用户的现场使用。
◆ 系统采用多线程模式处理机制,处理速度非常快,非常适合大系统和较复杂的网络环境场所的使用。
◆ 系统软件支持自动搜索和直接设置控制器信息功能,在所有控制器不断网、断电,且控制器所有IP都相同的情况下,可直接选中其中任意一台控制器进行IP和其他相关信息的设置(而其他同类产品则是在选中一台需要设置的设备时,剩下台数都必须先断网、断电或在IP不同的情况下才可进行逐一设置),这样大大方便了系统的安装调试和用户的使用。
◆ 支持自动搜索IP功能,在控制IP与电脑IP不在同一网段,且在无需修改电脑的IP的前提下,软件也可搜索到控制器的IP,进行修改设置(此特色功能,大大满足了用户内部对系统操作环境的要求,同时也大大方便了系统的安装和用户日常使用,非常适合大系统的应用环境)。
◆ 门状态控制,通过不同时段控制门不同状态,实现刷卡开门、刷卡+密码开门、首卡开门、首卡+密码开门、常开、常闭多种状态,根据门的时段规律自动切换不同状态。
◆ 远程控制管理,多种远程模式管理可实现异地紧急管理门的状态;联动安防输入管理,根据输入点变化改变门状态。
◆ 预警输出管理,根据进出开关门和预警源实现联动点输出管理,可视频拍照、视频录像、语音播放等辅助管理。
◆ 超级卡和超级密码管理,适合特殊管理人员对门的管理;多重密码管理,具有胁迫密码、查询密码、管理密码等严格机制支持。
◆ 自动化添加控制器,可实现局域网与广域网的通讯
连接。
◆ 可脱机管理,下传人员信息后和门管理设置后,可脱离PC电脑,门禁机自主运行。
◆ 数据库支持 Access 和SQLserver版两种后台数据库,两种数据库可选,依据应用场合切换,适合不同客户的现场使用需求。
◆ 超大数据存储,注册卡数量:10000张卡权限;脱机存储数量:70000条;(定制机可更大)
◆ 人员时段控制,通过设定星期一到星期天的开门时段,按星期循环控制时段,可实现按星期、按任意天数时段规律排列的控制模式,可有效解决人员轮班,三班倒、运转型、复杂型控制的实际需求,非常符合单位或机构对进出门复杂规律的控制要求 。
◆ 运行架构规划:整体系统规划的框架和起点高,系统除了采用标准TCP/IP通讯协议,可跨网关、VPN、虚拟广域网架构下运行外,而且系统还规划预留了其他运行环境的扩展应用模块,例如设备内只要加入3G或Wifi模块,程序重新写入后就完全可以形成无线通讯的系统,有效保证了系统的稳定性,系统架构整体应用框架的扩展性非常强。
◆ 支持脱机和联机两种使用功能,操作简单易上手,具有安装调试模式,,调试安装便捷迅速自动搜索等功能,方便不同用户群体安装使用。
◆ 该联
网门禁一体设备同时完全兼容我公司生产的分体门禁系统,可在同一网路平台下共用同一个数据库进行混合使用;满足用户对同一现场不同应用规划的实际要求。
◆ 整体系统规划的扩展性和外延性强,非常适合客户在不同阶段对系统扩展的要求。
◆ 自主知识产权,可提供开放式的二次开发通讯协议,大大方便了系统集成的需求。
◆ 可与我公司其他系统形成一卡通,真正实现“一卡、一库、一网”的智能化管理系统

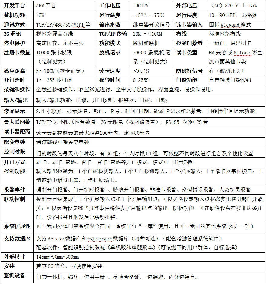
主要技术参数:


系统架构示意图:
TCP/IP局域网系统图

    适用于单位控制场所比较集中,要求统一管理,对性能要求较高,还具有通安装更简单、讯速度快、系统抗干扰性强、联网数量不限等优点,属于当前普及性的主流型应用架构,特别适合内部具有原有局域网络,无须重复布线的中大性用户选用,只要内部具有局域网网络,通过一定的权限设置,任意一台电脑都可以实现对控制器进行管理,实现单位内部统一的局域网管理。

Intranet企业内部网系统图
   本系统可通过充分利用企业内部网络资源,实现企业内部网跨地域的集中式的统一管理系统管理,适用于单位地点分散在各个地区,但是单位内部拥有自己的企业网络 ,如 网络带宽超过几十兆,可以实现总部对分部的管理,也可依据设定的管理权限实现分部的自行管理。并能够实现门禁数据的共享。例如:在某一地域内中的大型连锁企业对各个下属分支机构通过内部网组建的门禁系统的统一化管理。

Internet互联网系统图   
   适用于分支机构分布在各地,总部可通过互联网对各地的分支机构的门禁进行集中式的统一管理,通过一定的权限设置,有权限的人员到任何一个公司所属地方都可实现对门禁控制;由总公司集中统一管理,特别适用于例如:电信等行业的无人值守基站的管理。                                                                                

安防监控视频拍照与门禁系统联动方案图
    安防系统中的视频服务器(DVS)/硬盘录像机,直接通过集线器或HUB通过网络线将视频探头与电脑连接,当人员在门禁读头刷卡后,刷卡信息直接传输至电脑,电脑直接发送指令至视频服务器驱动探头拍照,将该拍照图片信息直接通过网络传输至电脑,图片以文件的形式存储在硬盘,便于日后的浏览和管理工作。通过安防系统联动拍照功能可以实现远程监视人员的刷卡和记录刷卡时的图片,可将原始人员照片与当时刷卡照片同时显示,便于管理人员进行图片对比(拍照保存完全区别于其他产品的截图保存,抓拍保存信息更加完整,完全提升门禁的安全级别,可有效杜绝代打卡现象和各种安全隐患)。

门禁系统与闸机联动控制系统架构解决方案图

     门禁读卡器通过数据线与门禁主控制器相连并输出Wiegand信号,门禁主控制器再与闸机通过数据线连接,刷卡者在门禁读卡器刷卡后,主控制器判断是否为有效卡,如为有效卡,门禁主控制器输出开关信号,接收到有效信号后闸机直接驱动放行(闸机具有输出开关信号功能),否则报警。

 

上一篇:暂无产品
下一篇:防复制脱机型门禁一体机
【刷新页面】【加入收藏】【打印此文】 【关闭窗口】  

 
 
 
闽ICP备14014836号  地址厦门市思明区前埔东路503号2层
联系我们 | 版权所有©厦门立德尔科技有限公司 服务热线:+86-0592-5238898
 
客服三号
点击这里给我发消息
客服三号
点击这里给我发消息
客服三号
点击这里给我发消息