• 立德尔科技 厦门立德尔科技有限公司
  • 立德尔科技 厦门立德尔科技有限公司
  • 立德尔科技 厦门立德尔科技有限公司
  • 立德尔科技 厦门立德尔科技有限公司
 

 > 主页 〉 解决方案


立德尔脱机型(免布线)电梯控制系统
新闻来源:    点击数:6397    更新时间:2015-08-01 20:21:07    收藏此页

一、系统概述
     物业管理公司或管理人员为了能对楼宇内各种人员的进出进行更有效、更安全的管理,有效的控制闲杂人员的进入和物业及时收费,可以通过采用对电梯的合理控制实现需求功能需求,该系统是专门用于楼宇的电梯控制和集成的电梯专用的电梯控制系统,具有控制电梯和收费功能,该管理系统极大的方便了物业公司对电梯的管理,素有“物业管理好帮手”荣誉称号。
     电梯控制管理系统可以对电梯乘坐人员进行电脑智能化控制和管理,有效防止闲杂人员任意乘用电梯出入大厦,从而提高大厦的安全管理水平,同时也可以将被动收费变为主动,从根本上解决了物业收费难问题。其目的是控制电梯的使用,其功能实际是门禁系统的特殊场合一个特殊解决方案。
       电梯控制系统是采用IC卡或手机APP为载体进行管理的系统,该系统采用一人权限, 凭权限进行乘梯。每张卡或权限点能到达的楼栋、单元、楼层由物业管理部门发卡时进行设置指定。
      通过采用对电梯按键面板进行改造后,所有使用电梯的持卡人,都必须先经过系统管理员授权或充值才可使用。使用电梯时,不同的人有不同的权限分配,每个进入电梯的人经过授权可以进入指定的区域或楼层。未经授权,无法进入管理区域的楼层。控制器不管是脱机运行还是联机控制,都可记录大量的交易数据,使得电梯的所有人员进出记录都有据追溯。
二、系统基本特点
· 授权功能:
所有的电梯所属控制权限的卡都必须先经过管理人员授权才可使用,未授权卡无法使用。
· 无线手机端APP控制:所有需要使用手机端APP控制电梯的合法用户,在使用前用户手机必须安装我公司提供的APP管理系统且经过管理人员的授权设置后方可使用,否则无法乘梯。
· 刷卡功能:可根据需要随意设定电梯控制卡的权限,乘梯时需先刷卡后使用,使无卡或无权限人员无法进入并使用电梯,刷卡后,按电梯对应按键即可到对应楼层。
· 限时功能:物业人员把每张授权过的电梯控制卡写入有效时间,在这段时间内,业主正常刷卡乘梯,过了截止时间后,业主持电梯控制卡刷卡时无效,电梯按键不响应,业主需到物业处缴费,物业人员把业主的电梯控制卡重新写入相应的时间后,业主的电梯控制卡才能正常使用。
· 扣费功能:物业人员把每张电梯控制卡写入有效次数或者金额,业主每刷一次,卡内次数就相应扣除一次或者扣除设置的扣费费用,当卡内次数不足时,读卡器会发出报警声音且显示提示用户充值,当剩余次数或金额为0时,电梯卡便无法使用,且在规定的时间内刷同一张卡只扣费一次费用。
· 消防功能:当遇到电梯消防时,电梯智能卡控制器会自动脱离电梯,是电梯恢复到无电梯智能卡控制状态,方便电梯内人员及时脱离危险。
· 显示功能:主控制带有显示功能(显示型),可显示:防破拆报警信息、 正常卡、非法卡报警、收费提示、卡类等信息内容(可定制)
· 防破拆报警提示信息:主控制器内含微动开关,一旦遭到破坏,主控制器设备本省将发出报警声响,同时记录存储报警信息,可有效震慑和杜绝恶意破坏电梯控制系统的行为。
· 独立性:电梯刷卡控制器与电梯本身系统采用无源触点连接,两者完全隔离,不对电梯原有性能产生任何影响。
· 防干扰功能:电梯刷卡控制器的的防干扰功能具有双向性,不会因为电梯的干扰而影响电梯刷卡控制器本身的功能和稳定性,同时也不会因为自身而影响到电梯本身的运行。
· 控制器具有级联功能:标准版电梯按键控制器的控制楼层数为24层,若超过24层的电梯,则需要级联另一块标准版电梯按键控制器。这样针对更高的楼层时直接级联即可,方便可靠。
· 实现一卡多用:可实现多卡合一,同一张卡可在门禁 、考勤、消费、停车卡、酒店卡、公交卡等使用,可在更多的社会应用系统上使用。
· 一卡通:电梯控制系统为我公司一卡通系统的子系统之一,可与我公司的门禁、考勤、消费等系统在一个平台下公用同一数据库,正真实现一卡通、一库通的解决方案。
· 无需联网:具有完全可实现脱机使用,不需联网,省却了布线带来的繁琐工作量和成本,施工简单,易维护保养,便于管理。
三、系统组件
       脱机型(免布线)梯控系统主要包括管理电脑、梯控主控制器、梯控从控制器(I/O)、 IC卡授权/写卡器 、电梯IC卡、层检(选项)电源、智能手机(手机端控制可选)系统管理软件和外设所组成。
四、电梯控制系统方案选型
立德尔系列电梯控制管理系统分为:1、IC卡(脱机型)免布线电梯控制系统
                                                        2、无线手机端APP控制(脱机型)电梯控制系统




五、电梯控制系统使用流程



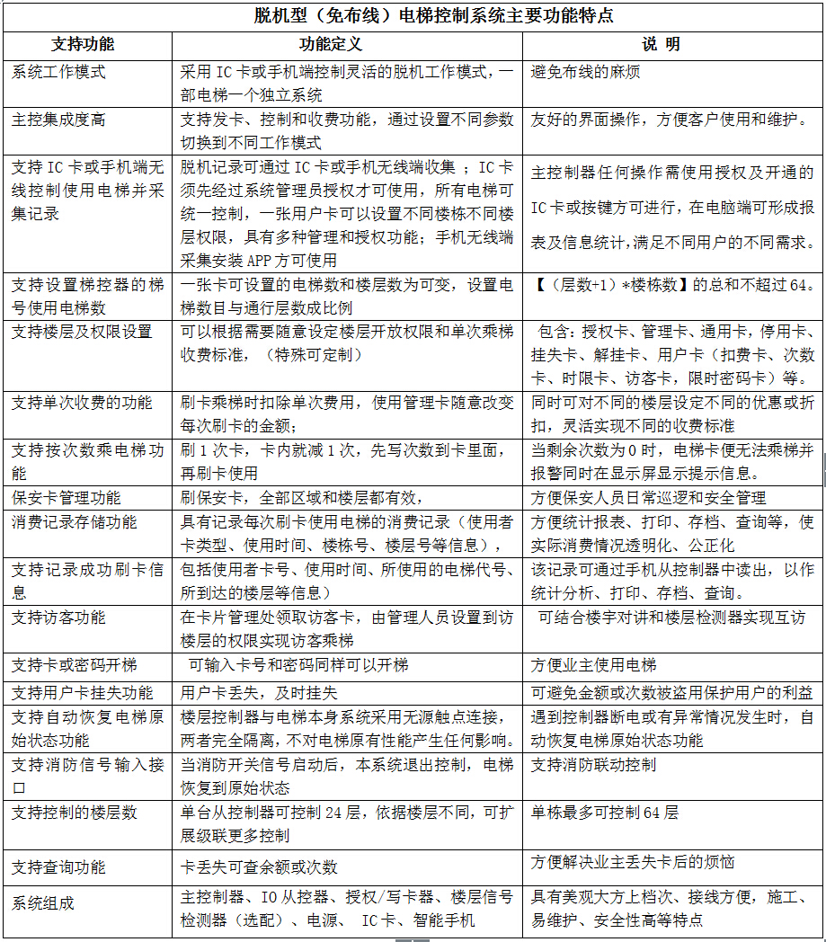
六、立德尔电梯控制系统功能特点说明



七、系统组件主要技术参数说明


◆ 主控制器主要技术参数:




◆ 从控制器(I/O)主要技术参数



· 开发平台:ARM                                                     工作电压:DC12V
· 通讯速率:9600波特率                                          输出点:24路(可扩展120楼层)
·  输出点特性:开关量输出                                      消防输入:1路
·  运行温度: -15℃~+75℃                                   运行湿度:(10~90)%RH,无冷凝
·  安全性:错接电路保护,自修复功能                    公共楼层输入 :1路
·  主控与从控之间通讯接口:RS485通讯                通讯速率:9600波特率
·  从控板尺寸:163mm*105mm
·  从控制箱材质: 高精冷砸10mm板材质; 香槟金纯烤漆制作 。


◆ 授权/读写器设备



 特别说明:本系统设备为自主知识产权、自主研发生产,可免费提供开发包,包括产品接口动态库、演示例程及帮助文档,方便客户对其他系统的二次开发应用。
·对Mifare扇区进行读写操作;
· 通过USB无驱接口与PC机连接;
·具备完善、可靠的接口函数,方便用户二次开发,支持访问射频卡的全部功能;
· 支持单机/联网使用;
· 读写符合ISO14443标准的各种射频MEMORY卡和CPU卡;
· 读写器和射频卡之间的数据传输采用加密算法,同时卡和设备双向验证,通信错误自动侦测;
· 防冲突,可同时处理多张射频卡;
· 具有蜂鸣器、指示灯显示;
· 静电放电、辐射、浪涌、传导、电快速瞬变脉冲群等抗扰度符合国家标准;
· 平均读写卡距离:〉30MM;
· 读写卡类型:TYPE A/B、ISO14443标准;
· 计算机接口:USB•通讯速率:9600~115200bit/s;
·工作频率13.56MHz;
· 工作电压:DC5V±5%;
·卡和读写器通讯速度:106Kbit/s。
·外壳:塑胶;
·应用场所:门禁、梯控、考勤、消费等一卡通系统的读写卡操作和加密验证 ;会所、连锁机构、会员积分优惠等身份识别系统 ;公共运输终端 ;公共交通 ;网络登录与安全;自动售票机 非接触公用电话 ;自动贩卖机 ;需要对身份识别、身份验证、数据传输、数据存储、查询等智能管理等的应用场所 。


八、电梯控制系统内部接线示图



九、脱机型(免布线)电梯控制管理系统基本配置清单:(一个单元/部电梯基本配置)



总页数:1  第  1    页 

上一篇:没有上一篇资讯了   下一篇:立德尔一卡通管理系统解决方案

 
 
 
闽ICP备14014836号  地址厦门市思明区前埔东路503号2层
联系我们 | 版权所有©厦门立德尔科技有限公司 服务热线:+86-0592-5238898
 
客服三号
点击这里给我发消息
客服三号
点击这里给我发消息
客服三号
点击这里给我发消息