前言: 随着数字化、信息化建设的高速发展和逐步深化应用,更多的企、事业单位、学校等试图把“RFID一卡通”整合平台作为数字化、信息化为用户提供信息服务的前端。与此同时,随着无线局域网和”3G“通信网络的普及,特别是“3G“通信技术进入各个应用领域,各行业信息用户的信息需求发生变化,他们希望更加快捷地获取大容量信息,并且不希望受到时间、空间的限制获取单位的各种信息。尤其是不方便布线、需要及时传输数据或因装修原因不希望破坏原有设计美观的场所应用需求日益突出,因此,在“RFID一卡通”整合平台上为用户提供不受时间空间限制的个性化贴切服务,无疑使“RFID一卡通”的信息服务方式与内容发生了质的变化。又因为数字化、信息化建设的阶段性,大部分单位为用户提供的基于WEB信息服务已经无法满足用户的信息需求。而基于3G的信息查询服务因其具有用户需求个性化、传输宽带化、媒体多样化、方式实时交互化、模式移动化等特征,可以满足当前单位信息查询用户需求个性化、便捷化、时效化等特征。因此,基于3G的“RFID一卡通”系统信息查询服务的研究,为数字化,信息化用户提供个性化的贴切服务开拓了新的信息服务空间。鉴于“RFID一卡通”系统数据是实现身份统一认证的基础数据,是一卡通信息查询的数据入口。对于这些数据进行标准化的整理、整合,是实现“RFID一卡通”系统功能的前提和基础。根据“RFID一卡通系统”的特点,在结合智能化识别控制系统的要求基础上基于3G网络技术进行研发创新推出的。基于3G的RFID一卡通的系统整体框架应用, 基于3G的一卡通系统信息服务也成为当前和未来发展趋势之一。 该系统是无线3G信息通讯技术与企业自身管理系统的完美结合的产物。无线3G系统是基于无线通讯技术的基础平台,搭建并开发的一套远程数据采集、管理及分析系统。系统包括智能卡终端设备,数据管理中心,查询客户端,传输网络。无线3G智能卡终端发射刷卡数据,经数据监测接收,再发送到数据接受服务器。数据接受服务器接收来自数据监测分站上的刷卡数据,进行分析处理,使管 理人员能方便直观及时的获取刷卡人各种信息。利用稳定的网络平台可实现远程及时传输数据,大大提高了数据的可靠性; 通过3G无线网卡进行外接内接在远程方面的统一管理,更方面、更简单,使企业的数据更安全、更便捷、更及时,这些也是信息、智能化发展应用领域的突破性发展之一。 该系列立德尔智能化识别管理控制系统,是完全基于3G通讯技术的标准规范基础上自主研发生产的,本系统为真正网络版系统,整个系统只要一个服务器,只需安装一个数据库便可,管理端无须安装数据库,智能化识别设备本身内置3G网络传输模块,系统完全符合内部和外部通讯的执行完全符合国际标准规范,同时随着3G网络技术的在各行业应用的普及, 以及流量费用的不断优化和廉价性趋势,用户随时可通过该技术在系统中的应用体验和使用到3G网路技术带来不受空间、距离、及时有效的信息化服务;同时充分体现出产品的稳定性及高性能,结合软件的灵活性,既提供高速传输数据性能,又具备快速管理模式,加速企业信息智能化和全球化进程,使企业带来商业智能化管理上的变革,大大提升了企业和单位的管理效率,节约了成本,同时也大大提升了企业单位的形象。 无线3G门禁/考勤一体机主要功能: ● 采用CPU的高速智能化ARM平台规划设计,系统具有较高的扩展性; ● 内置符合国际标准规范的3G模块,天线外置; ● 2.4寸彩屏显示设计;全触控式按键操作;全中文菜单导航菜单,彩屏显示信息丰富,上电后刷卡区、按键、门铃按钮、指示灯形成梦蓝色彩光透衬,高端大气上档次,完全符合用户对产品外观档次的挑剔需求。 ● 集成了门铃按钮功能,无须外接,简单实用、易用; ● 无需外接控制器,即可实现一进一出的单门双向读卡开门。可脱机使用,更符合实际应用需求;外置读卡器和开门按钮可以同时使用; ● 全中文显示,刷卡显示姓名、部门、卡号、时间/日期、刷卡总数量;万年历时钟; ● 中文菜单,中文导航操作,内含国家二级汉字库;刷卡时具有明显的声、光提示效果,使用更加方便; ● 具有开门逾时、强行进入、卡机拆除时触发警报的功能; ● 读头输入为符合国际标准Wiegand协议格式; ● 注册权限: 10000张卡;存储记录: 70000万条; ● 开门方式:读卡、读卡+密码、密码开门三种开门模式,控制模式可依据门的时段规律自行切换; ● 支持通行时段、假日时段、门磁检测时段、报警时段、常开/闭时段设置,通行时段支持 每天八个个性化时段; ● 主要输入/输出功能:电锁、开门按钮、报警器、门磁、门铃; ● 支持四级防雷通讯保护;支持抗强电、短路、误接自动隔离与恢复接口保护; ● 高速闪存设计,停电保护措施,在停电状态下,数据永不丢失;防冲突、抗干扰设计原理,采用高标准贴片元器件生产,适合各种复杂环境,系统稳定性和可靠性更高; ● 对卡片可实现分时段授权,时段规律方式可按按天和星期编排; ● 每个控制通道具有多个时段,每个时间段控制起始值任意定义;具备门未关报警功能,可设定门磁报警时段; ● 可以通过软件对开门时间长短进行设定;当非法卡试图开门时蜂鸣器报警,同时产生报警信息; ● 产品软、硬件可支持在线升级,确保产品应用处于领先; ● 可提供二次开发协议,方便客户的二次开发。 3G无线模块主要技术参数: 支持1X/EVDO Release0/EVDO ReleaseA多频段CDMA EVDO PCI Express Mini Card 无线上网卡,可以提供移动环境下的800Mhz高速数据接入服务。EVDO制式下的高速数据上网业务,最大下行传输速率为3.1Mbps,最大上行传输速率1.8Mbps。 兼容EVDO REV.0 以及release0下的数据业务;可实现1x/EV-DO混合互操作,实现低速语音业务与高速分组数据业务的共同服务。 ※ 技术基础信息: 1、内置符合国际标准规范的3G模块,支持电信、移动、联通运营商平台运行,天线外置。 2、CDMA 1X/EVDO模块制式: 2.1、CDMA 1X/EVDO:支持 PCM(可选)、短信、上网。上下行速率:1*153.6Kbps both DL and UL; EVDO DL 3.1Mbps UL 1.8Mbps 2.2、CDMA 是码分多址通讯技术,以数字扩谱技术和独特的编码方式为特征,具有高容量、低小区半径等特点。 2.3、CDMA-1X 对数据业务提供的是电路域交换技术和分组域交换技术,技术能提供高达 153kbps 峰值的数据传输率,无需为了数据性能而牺牲语音性能,待机时间长。 2.4、GoTa(Global open TrunkingArchitechture):开放式集群架构;是针对无线信道共享和快速链接这两项关键技术,使新增的集群业务不会对传统通信业务和网络资源带来不利影响。 3、WCDMA/HSDPA/GSM/GPRS/EDGE 模块制式: 是邮票孔接口的无线上网模块。具有语音(可选)、短信、数据业务功能。 3.1、数据业务下行峰值数据速率可达 3.6 Mbps,上行峰值数据速率 384 Kbps,可为用户提供高速互联网接入和无线数据等业务。 3.2、支持:调制解调器卡、嵌入式模块、无线电话、智能手机、多媒体手机和触摸屏通信装置、平板电脑、车载终端、电子消费类产品等设备。 3.3、功能特点: 3.3.1 、支持 UMTS/HSDPA 850(900)/1900/2100MHz 频段、 GSM/GPRS/EDGE 850/900/1800/1900MHz 频段; 3.3.2、可以提供移动环境下 GSM/GPRS/EDGE 和 UMTS/HSDPA 高速数据接入服务; 3.3.3、支持 SMS 及语音功能; 3.3.4、提供(U)SIM 卡接口(3.0V/1.8V)、USB2.0 接口、8 线 UART 接口(兼容 2 线 UART 接口)、开/关机、复位、PCM 语音、模拟语音等。 3.3.5、支持 HSDPA/WCDMA 850(900)/1900/2100MHz; 3.3.6、 支持 GSM/EDGE/GPRS 850/900/1800/1900 MHz; 3.3.7、 HSDPA 支持最大下行速率 3.6Mbit/s; 3.3.8、 PS 域支持 EDGE CLASS12/GPRS CLASS10 承载服务 3.3.9、 WCDMA 制式下,CS 域支持 64Kbit/s 数据业务
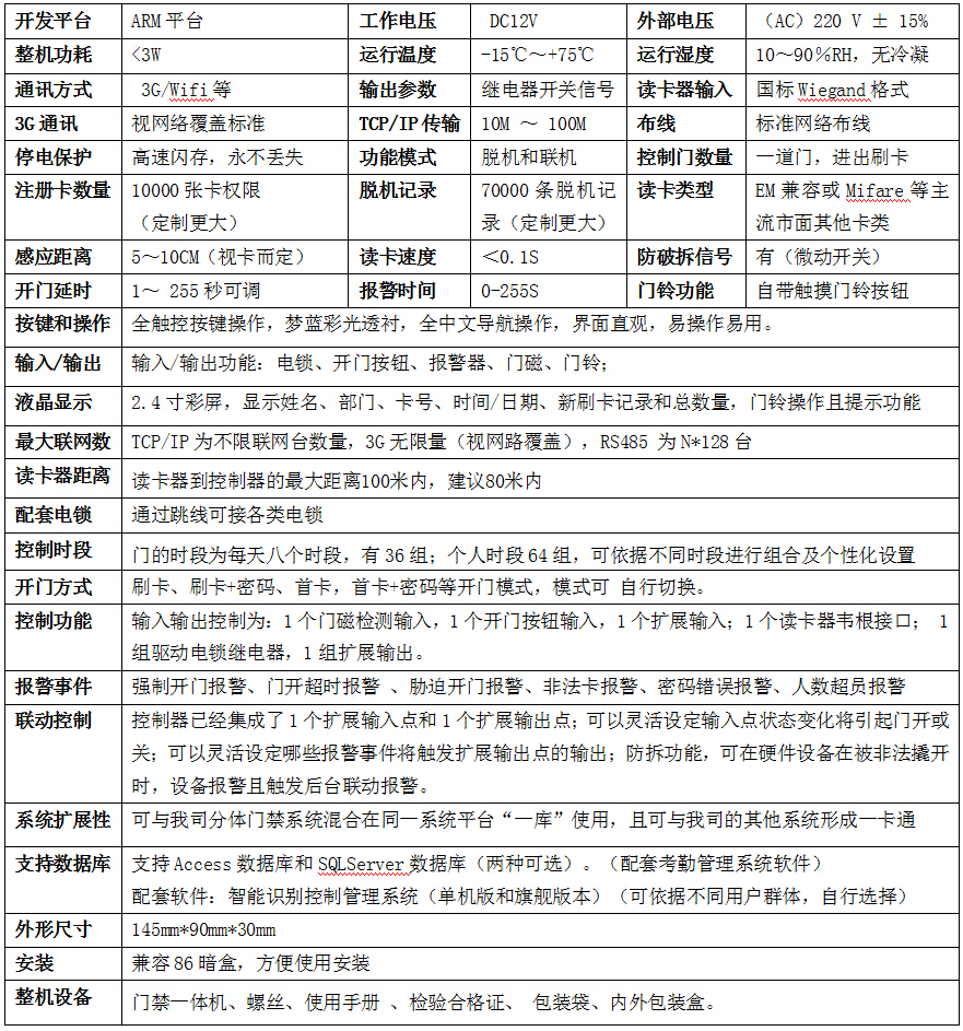
主要技术参数:

无线3G系统应用场所架构示意图: ◆单独简单场所应用系统架构:无线3G门禁/考勤系统设备内置3G无线传输模块,通过无线发射基站覆盖信号与3G门禁/考勤系统设备与单位管理中心服务器或工作站完成数据交互传输,本系统适合同一单位场所内的不方便布线,需要空间信息交互应用的管理需要。

◆总部统一直接管理系统架构: 该无线3G系统架构的门禁/考勤系统特别适合各地具有分公司或分支机构的大型机构使用,由总部统一管理,所有分支机构点不具备工作站的前提下(或具备不需要分部管理) ,各地分公司或分支机构的数据由总部统一采集、汇总、统计;特别适合大型机构在外地具有分公司或分支单位的跨地域、跨空间的内部需要统一管理需求。

◆总部统一考核且由分部单独管理系统架构: 该无线3G系统架构的门禁/考勤系统特别适合各地具有分公司或分支机构的大型机构使用,由各地分支机构点通过自有的工作站日常单独管理,最后数据统一通过网路汇总到总部进行考核的大型机构单位,特别适合大型机构在外地具有分公司或分支单位的跨地域、跨空间的内部管理需要。

|